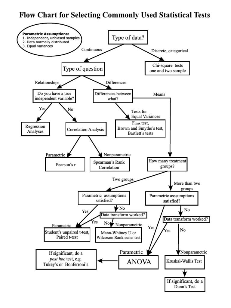
23+ Flow Chart Of Statistical Tests
A Flowchart Of Appropriate Tests Of Statistical Inference Download Scientific Diagram

Hondata Flashpro 23 Honda Civic Type R Fl5 Us Race Version United Speed Racing
Exclusive Waterpipe Smoking And The Risk Of Nasopharynx Cancer In Vietnamese Men A Prospective Cohort Study Scientific Reports
Stats Flow Chart V2014 Pdf
Statistical Testing Flowcharts Data Science Learning Data Science Statistics Data Science
In Situ Characterization Of Ion Irradiation Enhanced Creep Of Third Generation Tyranno Sa3 Sic Fibers Journal Of Materials Research Cambridge Core
Choosing A Statistical Test Youtube
Process Safety System Market Size In The Oil And Gas Industry To Increase By Usd 146 51 Million During 2022 2027 Improvement In Operational Efficiency To Drive The Market Growth Technavio Victoriaadvocate Com
8 Process Chart Templates Free Sample Example Format Download
Mathematics Free Full Text Equal Access To University Education In Chile An Application Using Spatial Heckman Probit Models
Flowchart Showing The Statistical Analysis Process To Evaluate The Download Scientific Diagram
Statistics Test Flow Chart Lants And Laminins
Psych Stats Tests Flow Chart Classic Creately
Statistical Tests Flow Chart In Research Viral Shorts Youtube
23 Thousand Cube Diagram Royalty Free Images Stock Photos Pictures Shutterstock
Choosing Appropriate Statistics Test Flow Chart Pdf
Which Statistical Test To Use Open Stats Online
Understanding The Spatial Tendencies Of Assists The K T Test And The Orlando Magic Squared Statistics Understanding Basketball Analytics